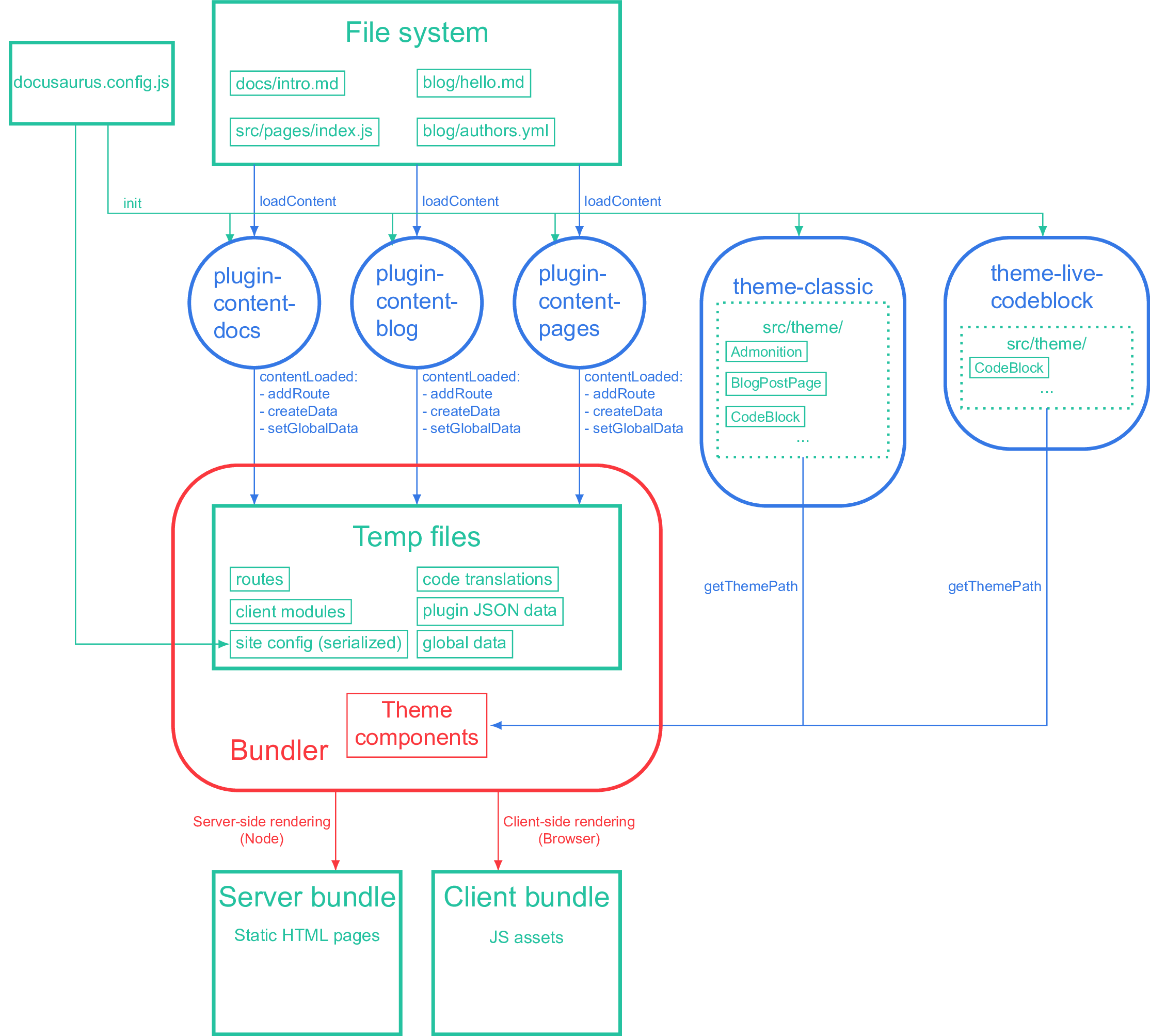
Maintainer Overview
The Docusaurus workspace exists to document the plugin, host generated API pages, and keep rule/preset guidance easy to navigate.
Current maintainer prioritiesโ
- keep the public preset surface stable
- add real Docusaurus-specific rules
- keep TypeDoc output and authored docs separate
- validate docs builds and links continuously
Current documentation surfaces to keep alignedโ
README.mdfor package-facing installation and rule tablesdocs/rules/**for authored rule docs and preset guidancedocs/docusaurus/site-docs/**for maintainer-facing guides and architecture notes- generated API pages under
docs/docusaurus/site-docs/developer/api/**
When the rule catalog changes, update the authored docs first, then rerun the sync scripts for the README rules section and preset matrix.
For stronger TypeDoc-specific linting beyond the Docusaurus integration concerns this plugin covers, pair the docs site with eslint-plugin-typedoc.
Architecture snapshotโ
